2022江西高考作文題出爐:跨越,再跨越
2022年06月07日11:52 | 來源:人民網-江西頻道
人民網南昌6月7日電(時雨)7日上午,2022年江西高考的語文科目考試結束,今年江西高考作文主題是:跨越,再跨越?忌Y合材料進行答題寫作。

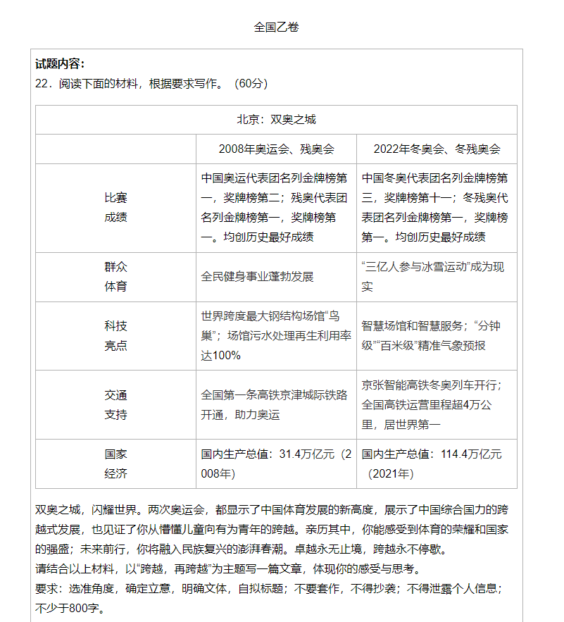
雙奧之城,閃耀世界。兩次奧運會,都顯示了中國體育發展的新高度,展示了中國綜合國力的跨越式發展,也見證了你從懵懂兒童向有為青年的跨越。親歷其中,你能感受到體育的榮耀和國家的強盛;未來前行,你將融入民族復興的澎湃春潮。卓越永無止境,跨越永不停歇。
請結合以上材料,以“跨越,再跨越”為主題寫一篇文章,體現你的感受與思考。
要求:選準角度,確定立意,明確文體,自擬標題;不要套作,不得抄襲;不得泄露個人信息;不少于800字。
(責編:羅娜、帥筠)
分享讓更多人看到
- 評論
- 關注
























第一時間為您推送權威資訊
報道全球 傳播中國
關注人民網,傳播正能量